Instance Verification Kit (IVK)
spin lock @ [16128+41+/linux-3.19-rc1/drivers/tty/serial/mfd.c]
Instance Signature: lock
|
The Matching Pair Graph:
|
|
Function Name
|
Control Flow Graph (CFG)
|
Events Flow Graph (EFG)
|
Source Correspondence
|
|
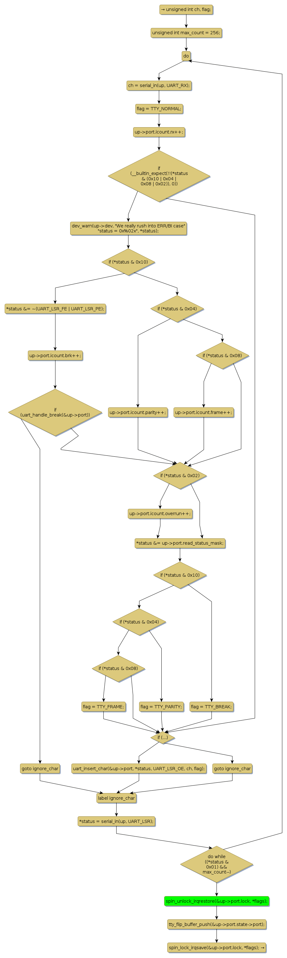
port_irq
|
|
|
[15961+8+/linux-3.19-rc1/drivers/tty/serial/mfd.c]
|
|
receive_chars
|
|
|
[12671+13+/linux-3.19-rc1/drivers/tty/serial/mfd.c]
|